location_on 首页 keyboard_arrow_right 资讯 keyboard_arrow_right 正文

C4D怎么使用区域光

资讯 2026-03-29 remove_red_eye 27 text_decreasetext_fieldstext_increase

C4D怎么使用区域光呢?一些小伙伴对于怎么使用区域光,还不是很了解。本文为大家带来详细的使用教程分享,感兴趣的小伙伴快一起来看看下面的介绍吧!

C4D怎么使用区域光

C4D怎么使用区域光

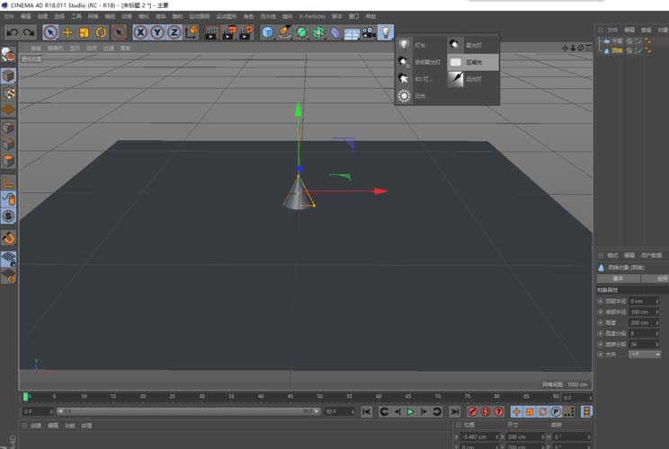
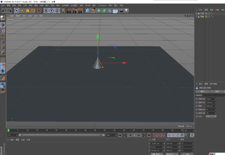
1、新建以下场景;

C4D怎么使用区域光

2、新增区域光,渲染看下;可看出区域光的中心有无光的区域;

C4D怎么使用区域光

C4D怎么使用区域光

3、这四个点可调节区域光大小;

C4D怎么使用区域光

4、在这里改变颜色、投影等属性;

C4D怎么使用区域光

C4D怎么使用区域光

5、可以试着调节后面的属性,例如澡波;

C4D怎么使用区域光

C4D怎么使用区域光


北斗实时高清卫星地图
下一篇 » 2026-03-29